1. Introduction
Increasingly intricate governance structures within European Union (EU) customs administrations have prompted a transition from qualification-based models of professional training to structured, competency-oriented frameworks. One such model is the EU Customs Competency Framework (CustCompEu), developed by the European Commission (EC) in alignment with the World Customs Organization’s (WCO) Partnership in Customs Academic Research and Development (PICARD) standards. The framework introduces a unified structure for operational, professional and managerial competencies across four proficiency levels, aiming to standardise customs personnel training, assessment and development within a multilevel governance system.
In Ukraine, the adoption of CustCompEu is driven by the dual imperative of legal approximation to EU standards and the need to modernise institutional capacity within the State Customs Service. Challenges persist in the legal definition of job profiles, integration of performance-based assessment tools and development of a coherent system of continuing education.
This article applies a legal-dogmatic and comparative methodology, supplemented by case-oriented institutional analysis and policy benchmarking. The study draws on desk-based document analysis of EU legal instruments, national legislation and implementation reports from selected member states to identify patterns, gaps and pathways of reform.
The objective of this research is twofold: to identify key legal barriers and implementation gaps within the Ukrainian context and to formulate normative and organisational proposals for the integration of the EU competency model into the domestic customs system. It is assumed that the effective institutionalisation of CustCompEu hinges not only on legal anchoring, but also on the system’s adaptive capacity and alignment with wider public service reforms.
This transformation aligns with Ukraine’s broader legal approximation under the EU Association Agreement.
2. Legal preconditions for the integration of competency-based training
The integration of CustCompEu into Ukraine’s customs training system requires a legal and institutional shift from traditional qualification-based models towards structured, legally embedded competency-based approaches. This transformation aligns with broader European trends in public administration reform, where competency frameworks are increasingly used to professionalise civil service, standardise expectations and support cross-border interoperability (EC, 2023; Hesketh, 2022).
While CustCompEu does not have binding force under EU law, it is embedded within soft law instruments, including the Customs 2020 and 2025 Programmes, and is recognised as a key framework for human resource modernisation across member states (EC, 2020). The framework’s alignment with the WCO PICARD standards reinforces its role as a global referential tool for customs training and assessment (Hesketh, 2022; E. Korzhynska, 2015).
Ukraine’s legal framework has been slow to incorporate these developments. The liquidation of the State Customs Academy in 2012 created a structural vacuum in customs-specific education (Dorofeieva, 2023), while the absence of a national qualification standard for customs professionals has led to fragmented training practices. Tools like the ‘Startbook’, developed with EU Public Finance Management Support Programme for Ukraine (EU4PFM) support, serve as internal guidelines but lack legal enforceability (EU4PFM, 2023a).
Embedding competency-based training into the legal system calls for a comprehensive approach – one that addresses educational programs, recruitment criteria and performance evaluation mechanisms. Ukraine’s current system addresses these dimensions inconsistently. As Pētersone and colleagues (2014) note, a common barrier to implementing integrated training systems is the lack of interaction between job descriptions, professional standards and legal norms. In Ukraine, this fragmentation weakens legal certainty and complicates enforcement mechanisms.
One of the most underregulated areas remains the development of multilingual and intercultural competencies. Studies underscore the role of WCO languages – English and French – in fostering international professional communication, knowledge exchange and career mobility (Asilova, 2020; Sosunova, 2013). However, Ukrainian legal instruments do not yet establish foreign language competence as a standard qualification requirement, limiting the capacity of customs officers to engage in cross-border cooperation and EU-funded initiatives.
Recent research further demonstrates that linguistic and intercultural competence form a core component of effective customs professionalism. Rocha and colleagues (2025), analysing Norwegian customs officer training, found that awareness of cultural bias and intercultural sensitivity are critical to communication confidence and professional judgement in border encounters. Their findings confirm that theoretical awareness alone is insufficient unless reinforced through experiential and reflective learning methods.
To make linguistic competence achievable for incumbents, Ukraine could introduce practical incentives such as language allowances, funded secondments to EU customs institutions and earmarked learning budgets. Progress could be monitored through measurable Key Performance Indicators (KPIs) – such as reduced cross-border case-handling time, improved audit scores in joint operations or higher participation in EU-funded programs – validated every two years.
At the same time, stricter linguistic criteria may temporarily reduce applicant numbers, particularly in regions with low recruitment capacity. Therefore, monitoring indicators such as vacancy fill time, applicant-to-hire ratio and training completion rates should be established. If early data show widening regional disparities or increased attrition, these requirements should be recalibrated through targeted training support or phased implementation.
Furthermore, existing legislation lacks a clear stratification of proficiency levels in customs roles. CustCompEu’s awareness-to-expert progression model is a critical component of modern public service systems, enabling differentiated expectations, modular training and structured career pathways (EC, 2022). In its absence, human resource planning in Ukraine remains generalised, rather than personalised and competency based.
The principle of lifelong learning – central to CustCompEu – is also insufficiently institutionalised. While European member states progressively mandate professional development cycles as part of public service obligations (Vizgirdene & Jakubaitite-Revutene, 2023), Ukrainian practice remains focused on initial qualification rather than ongoing upskilling. As Severin (2014) observes in the context of transitional states, continuous education is particularly vital in periods of structural reform yet often neglected in legal frameworks.
A notable legal advancement is the 2024 amendment to the Customs Code of Ukraine (Law of Ukraine on Amendments to the Customs Code of Ukraine Regarding the Specifics of Service in Customs Authorities and Certification of Officials (№ 3977-IX), 2024), which introduced Article 570-3. This provision mandates annual competency assessments and individual development plans for customs officials, reflecting CustCompEu principles in national legislation. However, implementation remains constrained by the absence of secondary legal acts regulating the procedures, instruments and legal consequences of such assessments. This reform marks a legal milestone but requires regulatory consolidation to ensure operational impact. The steps outlined above require legal consolidation and coordination across human resources, education and governance domains. These interdependencies are further elaborated in Section 4.
A further dimension of the European experience is the institutionalisation of competency-based higher education in customs. As Zágon and colleagues (2020) note, the EC’s Directorate-General for Taxation and Customs Union (DG TAXUD) initiated a formal recognition procedure for customs higher education programs in EU member states. This process, built upon a competency-based model, aimed to ensure that graduates – whether entering the public or private sector – possess standardised, practice-oriented knowledge aligned with the EU customs governance framework. The evaluation and accreditation of university programs against unified content and quality criteria filled a long-standing gap in customs education across Europe. The authors highlight that such frameworks not only guarantee professional equivalence among member states but also strengthen the link between academic training, institutional recognition and operational readiness. Embedding a similar EU-aligned quality assurance mechanism in Ukraine’s customs education system could help ensure the sustainability and credibility of its competency-based training reforms.
3. Structure and functional logic of the EU customs competency framework
The CustCompEu is designed as a structured instrument to professionalise customs administrations through competency-based human resource management. Developed by the EC and aligned with the WCO PICARD model, it defines four proficiency levels across professional, operational and managerial roles, unified by core public service values (EC, 2023).
This model embodies a shift from fragmented, qualification-driven approaches to a holistic, outcome-based system. As Hesketh (2022) points out, CustCompEu reflects a long-term strategic reorientation towards embedding professionalism, ethical behaviour and strategic thinking within customs institutions. The competency framework is not simply a pedagogical tool – it serves as a regulatory reference for job profiling, training design and performance appraisal.
A fundamental strength of the framework lies in its modularity. Each role within customs – whether at the operational, expert or management level – is linked to distinct learning outcomes and behavioural expectations calibrated to proficiency levels. This modular structure supports individual development planning and facilitates mobility across organisational hierarchies. As noted by Pētersone and colleagues (2015), such alignment allows for integration between formal education, informal learning and real-time work experience, thereby enhancing institutional adaptability and individual career trajectories. The Dutch experience exemplifies how the framework functions in practice. The Netherlands launched a master’s program, illustrating the need for interdisciplinary skills, including legal, digital and supply chain expertise (Heijmann et al., 2020).
In Ukraine, such multidimensional integration remains in the early stages. While the State Customs Service has outlined a preliminary list of competencies for civil service positions in categories B and V (State Customs Service of Ukraine (SCSU), 2025b), these have yet to be anchored in comprehensive training curriculums or codified into legally binding standards. The lack of formal stratification across proficiency levels further impedes the development of tailored learning paths and structured progression models.
Lithuania’s implementation strategy offers a practical reference for Ukraine. As Vizgirdene and Jakubaitite-Revutene (2023) observe, Lithuania codified competencies and aligned them with standardised training and mentoring. Importantly, the Lithuanian model integrates behavioural and ethical components into assessment tools, thereby reinforcing not only skill acquisition but also public service integrity. The CustCompEu model promotes interoperability within EU customs space. As noted by Best (2021), it enables multilevel administrative coordination while maintaining national sovereignty. This approach serves as a functional alternative to full legal harmonisation. In this sense, CustCompEu exemplifies the ‘procedural convergence’ strategy, where uniform administrative principles are internalised via soft law, training systems and shared operational standards. However, the framework’s transferability depends on the domestic institutional environment. As Korzhynska (2016) stresses, aligning national practices with PICARD-based standards requires a conceptual rethinking of professionalism – one that integrates not only technical skills, but also values such as accountability, fairness and public orientation. The Ukrainian context still lacks the legal mechanisms and institutional routines necessary for such alignment.
Furthermore, the operationalisation of CustCompEu requires clear job descriptions, competency dictionaries and training maps that translate the abstract framework into daily administrative routines. In this regard, the 2023–2025 reform cycle in Ukraine, jointly implemented by the SCSU and the EU4PFM program, including the implementation of pilot assessments, development of structured interviews and partial integration of job profiling tools – may be seen as an experimental phase that requires subsequent codification and institutional consolidation (EU4PFM, 2023a; SCSU, 2023b, 2025a).
The selection of comparator countries in this study follows a logic grounded in administrative traditions and reform trajectories. Three clusters were considered: (1) Nordic–Baltic reformers (e.g. Lithuania, Estonia, Finland), representing small, agile administrations that successfully embedded competency frameworks; (2) continental legal-administrative systems (e.g. Poland, the Netherlands), which demonstrate advanced legal codification and cross-sector integration; and (3) boundary and learning-from-failure cases, such as early central European attempts to transpose competency frameworks without legal anchoring. This clustering highlights both diversity and transferability of models relevant to Ukraine’s institutional context.
Such cases serve as cautionary examples for Ukraine in avoiding fragmented implementation and ensuring full legal codification. Ultimately, CustCompEu integration depends on the legal operationalisation of its components – competency dictionaries, modular training and behavioural assessments.
4. Legal and institutional preconditions for framework implementation
A core challenge is the misalignment between professional standards, job descriptions and legal mandates – a barrier previously identified in both Ukrainian and Baltic contexts (Pētersone et al., 2014). In Ukraine, although draft competency matrices have been developed under EU4PFM guidance, they lack full legal consolidation. As of 2025, only select elements – such as behavioural assessments and legal knowledge testing – have been piloted for customs officers, with the first competency-based evaluations conducted among 994 officials from central and regional offices (SCSU, 2025a).
Preliminary results of the 2024 pilot indicated a 12 per cent reduction in case-processing time and higher consistency in managerial assessment outcomes, suggesting measurable institutional learning effects. The institutional and regulatory developments in the SCSU from December 2023 to March 2025 are illustrated in Figure 1.
Law № 3977-IX marks Ukraine’s first legal step towards competency-based governance. The provision mandates annual assessments and the development of individual career plans, echoing CustCompEu’s layered structure (Law of Ukraine on Amendments to the Customs Code of Ukraine Regarding the Specifics of Service in Customs Authorities and Certification of Officials (№ 3977-IX), 2024). Nevertheless, the absence of complementary by-laws and regulatory instruments limits the enforceability of these provisions. As Gwardzińska (2016) notes, codification without implementation mechanisms risks producing symbolic compliance rather than functional transformation.
Institutionally, the SCSU has taken preliminary steps to establish a competency-based human resource (HR) architecture. These include the introduction of structured interview protocols, draft dictionaries of customs-related competencies, and job profiling frameworks adapted from the Lithuanian model (SCSU, 2023b; Vizgirdene & Jakubaitite-Revutene, 2023). Despite these efforts, the practical integration of these instruments into recruitment, appraisal and promotion remains inconsistent.
The Norwegian model illustrates that intercultural competence and reflective judgement can be strengthened only through experiential and scenario-based learning, rather than theoretical instruction alone (Rocha et al., 2025). Integrating such methods into Ukraine’s customs training cycles would help bridge the persistent gap between awareness and applied competence observed in both EU and Eastern Partnership (EaP) contexts.
Leadership turnover remains a structural risk to competency-system continuity. Frequent changes in regional and central management can lead to assessment drift, inconsistent mentoring and the loss of institutional memory. To safeguard continuity, Ukraine could codify standardised assessment templates, mandate independent moderation panels to review annual evaluation cycles and introduce obligatory peer-review mechanisms of assessment outcomes. These governance safeguards would anchor the competency system institutionally rather than personally, mitigating political or managerial volatility.
Another issue concerns the role of motivational factors in public service reform. As Adomavičiūtė (2023) observes in the Lithuanian context, low salaries and unclear career progression paths significantly hinder the retention and upskilling of customs officers. In Ukraine, these structural disincentives persist, exacerbated by limited institutional autonomy and the absence of dual career tracks. Unless competency evaluations are clearly linked to tangible career incentives, the credibility of the reform process could suffer. Moreover, the Ukrainian system lacks mechanisms for institutionalising knowledge transfer. As Kuran (2022) shows in the Norwegian case, replacing experiential learning with formalised academic training can lead to cultural disruptions unless supported by mentoring, socialisation strategies and internal knowledge-sharing routines. This insight is particularly relevant for Ukraine, where field-based expertise often resides with mid-career officers whose competencies have never been formally validated or documented.
Another dimension is technological adaptation. The rise of digital platforms, risk analytics and blockchain systems in customs governance requires new types of competencies – including algorithmic thinking, data interpretation and legal-technological fluency (Nazarko, 2022; Rukanova et al., 2021). While these elements are partially reflected in pilot curriculums, they have not yet been integrated into legal standards or national qualification descriptors.
International comparison illustrates both opportunities and constraints. The Polish reform embedded competencies into all HR processes – from selection to leadership development – and employed 360-degree assessment tools to enhance managerial performance (Jabłońska-Wołoszyn, 2016). Conversely, the Estonian case revealed that a lack of formal occupational standards for customs officers, even within EU member states, remains a structural impediment to legal harmonisation (Güldenkoh et al., 2019).
For CustCompEu to be effectively institutionalised in Ukraine, the following legal and administrative steps are recommended: (a) mandate the use of job profiles aligned with CustCompEu for all recruitment and promotion processes within the State Customs Service and (b) ensure technological competencies – including digital customs, New Computerised Transit System (NCTS) and data governance – are reflected in official qualification frameworks and training curriculums (Nazarko, 2024). By addressing these institutional and legal gaps, Ukraine can move from pilot implementation to systemic consolidation, ensuring that CustCompEu becomes not merely a policy reference but an enforceable standard of professional conduct and development.
Despite existing gaps, several technical initiatives demonstrate momentum towards competency-based modernisation. Ukraine’s ‘Smart Customs’ program and the national roll-out of the NCTS have created early demand for digital and analytical skills. Pilot training cohorts introduced to risk-analytics dashboards and data-governance protocols in 2024 showed measurable improvements in case-processing time and data-quality reporting (SCSU, 2023a). These pilots illustrate how digital competencies translate into institutional efficiency and should be formally embedded into professional standards through secondary legislation.
5. Integration strategies: from adaptation to legal codification
The institutionalisation of CustCompEu in national contexts requires a dual-track strategy: adaptation through soft mechanisms such as job profiling, and codification through binding legal instruments. Ukraine’s current approach reflects elements of both yet remains situated at an intermediate stage where managerial tools coexist with underdeveloped legal frameworks. The country comparison outlined earlier serves as a conceptual basis for the proposed dual-track integration strategy.
The adaptive phase typically begins with internal capacity-building, the development of pilot instruments and managerial alignment. In Ukraine, this has taken the form of structured interviews, competency maps and recruitment reforms developed in cooperation with EU4PFM (EU4PFM, 2023b). These tools mirror CustCompEu’s design and align with best practices from member states. For example, Lithuania institutionalised a competency-based training cycle through formal mentorship, performance dialogues and role-specific curriculums, supported by high-level leadership and regulatory clarity (Vizgirdene & Jakubaitite-Revutene, 2023).
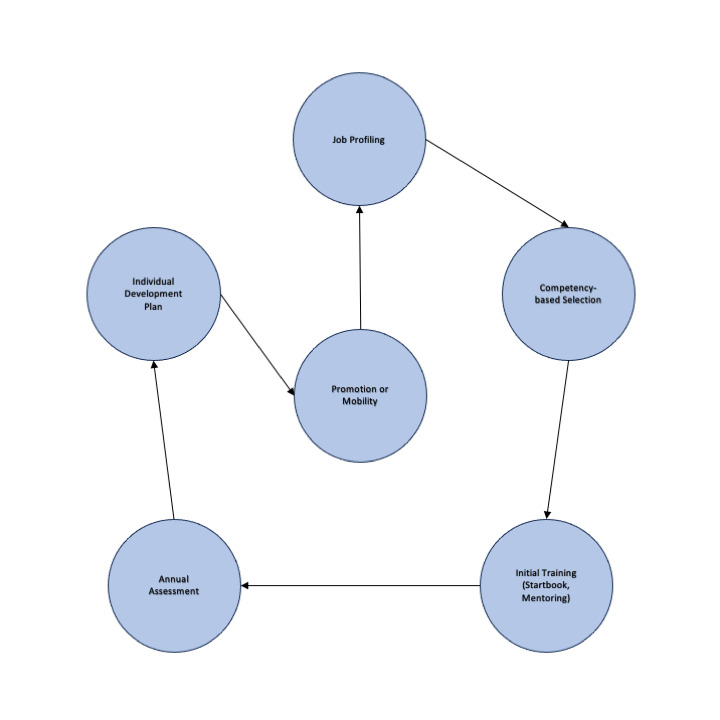
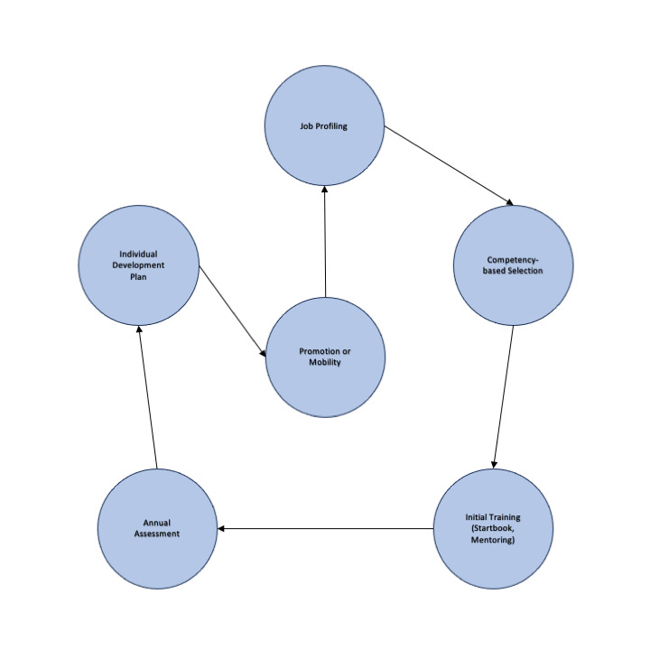
A cyclical model of HR management (HRM), based on the CustCompEu as applied in the SCSU, is illustrated in Figure 2. It outlines the strategic use of competency-based processes for profiling, recruitment, training, assessment and advancement. However, experience suggests that adaptation alone is insufficient. As Pētersone (2016) highlights, sustainable integration of competency-based HRM requires embedding the framework into legally defined professional standards and job descriptions. This legal anchoring is not merely procedural but foundational: it transforms voluntary tools into enforceable obligations and prevents policy fragmentation.
Ukraine’s progress in codification remains uneven. While Article 570-3 of the Customs Code formally introduces annual competency assessments (Law of Ukraine on Amendments to the Customs Code of Ukraine Regarding the Specifics of Service in Customs Authorities and Certification of Officials (№ 3977-IX), 2024), secondary legislation governing the methodology, scope and legal consequences of these assessments is yet to be adopted. Moreover, key processes – such as accreditation of training providers, certification of evaluators and protection of officers’ rights during assessments – are not currently regulated.
A related issue concerns the integration of inclusive leadership and behavioural competencies into formal evaluation criteria. As Dodds and colleagues (2022) argue, inclusive HR models – including gender-sensitive recruitment and leadership development – directly influence the institutional capacity of customs agencies. Yet in Ukraine, these aspects are treated as peripheral rather than integral to the competency model. Similarly, ethical standards, while nominally included in draft dictionaries, are not assessed or incentivised systematically.
International experience reinforces the necessity of legal codification for scaling reform. In China, for example, the development of a four-tier customs expert accreditation system based on WCO principles was accompanied by detailed normative documentation and dual career paths (Hua, 2022). The Polish case likewise demonstrates that the embedding of competency models into HR regulations across all levels – from appraisal to promotion – significantly improves organisational performance (Jabłońska-Wołoszyn, 2016). One of the promising directions for Ukraine is the institutionalisation of a competency-based HRM cycle. Recent efforts by the State Customs Service to pilot performance dialogues, job profiles and individual development plans represent a departure from formalistic evaluation towards role-based performance management (SCSU, 2023a). This approach reflects the logic of CustCompEu, which prioritises behavioural alignment and continuous development over static qualification.
At the strategic level, the integration of CustCompEu can support broader public administration reform and EU approximation. According to Best (2021), frameworks like CustCompEu enable multilevel governance by standardising procedural models while respecting national sovereignty. This provides a conceptual foundation for integrating EU-aligned standards without direct legal transplantation – a particularly relevant approach in Ukraine’s current legal-political context.
To operationalise CustCompEu through codification, Ukraine should focus on five legally actionable priorities:
-
adopt secondary legislation regulating assessment tools, appeal procedures and career impact
-
integrate job profiles, modular curriculums and performance criteria into public service regulations
-
include digital and ethical components in formal standards – especially AI, risk analytics and public integrity
-
establish a competency certification system with links to promotion and mobility
-
ensure legal safeguards and procedural rights during evaluation processes.
6. Impact and future directions
The introduction of CustCompEu into Ukraine’s customs administration carries the potential to significantly transform institutional culture, personnel management and public service delivery. Beyond standardising qualifications, the framework introduces a systemic approach to role definition, career planning and capacity development – elements long absent in the post-Soviet model of customs governance.
One of the most tangible impacts of CustCompEu is its contribution to strategic workforce planning. By delineating proficiency levels and linking them to operational expectations, the framework supports role-specific training and transparent advancement criteria. Research by Meriste (2021) in the comparative context of Estonia and Finland shows that the sequencing of formal training and employment experience directly affects career satisfaction and retention. Ukraine’s adoption of structured career paths, based on CustCompEu logic, could improve both staff motivation and institutional resilience.
Moreover, CustCompEu strengthens the interoperability of Ukraine’s customs with EU partners. The competency alignment facilitates joint training initiatives, shared standards and smoother professional mobility – particularly relevant in the context of association processes and cross-border cooperation. It also enables horizontal integration of customs with related functions, such as border control, trade facilitation and digital risk management (EC, 2023; Heijmann et al., 2020).
Digital transformation – especially the integration of AI and smart customs technologies – demands new competencies, including legal-technological literacy (Kafando, 2022). In Ukraine, the move towards Smart Customs, NCTS and blockchain-based tracking mechanisms necessitates not only hardware upgrades but also legal-technological literacy among officers (Nazarko, 2024). Embedding these dimensions within CustCompEu’s national adaptation is critical to sustaining reform momentum.
At the same time, the framework presents a practical foundation for redefining professionalism in Ukraine’s customs service, aligning it with EU expectations of transparency, adaptability and integrity. Ethical competence, inclusive leadership and decision-making under uncertainty are increasingly seen as core capacities in the European administrative model (Dodds et al., 2022). These dimensions have yet to be fully reflected in Ukraine’s HR system. Their integration into the national competency dictionary and training standards would align the customs profession with modern expectations of integrity, responsiveness and public trust. As highlighted in recent empirical research (Rocha et al., 2025), intercultural and ethical competence directly affect officers’ ability to make unbiased and confident decisions in dynamic operational settings. Embedding these competencies into CustCompEu-aligned curriculums could thus enhance both ethical standards and procedural effectiveness in Ukraine’s customs service.
Looking ahead, the sustainability of reform depends on institutional ownership and iterative policy refinement. Pilot initiatives – such as the performance dialogue model tested by the State Customs Service in 2024 – must be scaled, evaluated and formalised through legal channels (SCSU, 2023a).
Finally, the implementation of CustCompEu should not be seen in isolation. Its success can serve as a catalyst for broader public service transformation in Ukraine, particularly in sectors requiring technical expertise, international alignment and operational accountability. The multilevel logic of CustCompEu – combining EU guidance with national adaptation – offers a replicable model for legal-institutional convergence in other domains of public governance (Best, 2021). To ensure lasting impact and coherent development, Ukraine should prioritise the integration of digital and innovation-related competencies into official training standards, particularly those connected to AI, data governance and automated customs clearance (Kafando, 2022; Nazarko, 2024).
7. Summary
This study analysed the legal and institutional challenges of implementing CustCompEu in Ukraine, identifying regulatory gaps and proposing integration strategies. The study confirms that CustCompEu is not merely a training tool but a multidimensional framework that structures career development, competency evaluation and organisational accountability. Its modular structure, grounded in the WCO PICARD standards, facilitates harmonisation with EU administrative practices while allowing for national adaptation. CustCompEu challenges legacy personnel practices and offers a structured path towards a value-based public service.
Empirical and comparative evidence from Lithuania, Poland and the Netherlands demonstrates that successful implementation requires more than pilot initiatives. It depends on legal codification, institutional leadership, cross-sector coordination and continuous capacity development. While Ukraine has made progress through the adoption of Article 570-3 of the Customs Code and several internal instruments, the lack of secondary legislation, standardised job profiling and full-scale integration of CustCompEu into HR processes remain a constraint.
Comparative evidence also demonstrates the importance of policy learning from both success and failure. Jurisdictions that lacked codified standards or sustained leadership commitment faced reform reversals – underscoring why Ukraine’s codification efforts must be complemented by governance safeguards and continuous monitoring.
Furthermore, thematic gaps persist in the national adaptation of the framework. Competencies related to inclusive leadership, professional ethics, digitalisation and crisis management are insufficiently developed or absent from current regulatory and training models. Unless these aspects are addressed, existing structural challenges may persist beneath a formally updated framework.
From a legal-institutional perspective, CustCompEu exemplifies a procedural model of EU approximation – one that respects national sovereignty while fostering regulatory convergence through shared standards and administrative logic. Its implementation in Ukraine may serve as a pilot for wider public service reform, particularly in technical sectors undergoing Europeanisation.
This study identifies four priority domains for integrating CustCompEu into Ukraine’s customs service:
-
legal anchoring: adoption of comprehensive secondary legislation regulating competency assessment, job profiling and training obligations
-
competency systematisation: integration of a national competency dictionary, modular training pathways and performance-based evaluation cycles
-
digital and ethical readiness: embedding digital skills, inclusive leadership and ethical decision-making in training standards and job requirements
-
institutional sustainability: establishment of monitoring mechanisms, career incentives and inter-agency coordination to ensure continuous implementation.
If these measures are pursued, Ukraine stands to not only align its customs administration with EU standards but also set the stage for broader public service transformation under conditions of complexity, reform and international cooperation.

